主要职责
中国科学院贯彻落实党中央关于科技创新的方针政策和决策部署,在履行职责过程中坚持党中央对科技工作的集中统一领导。主要职责是:
一、开展使命导向的自然科学领域基础研究,承担国家重大基础研究、应用基础研究、前沿交叉共性技术研究和引领性颠覆性技术研究任务,打造原始创新策源地。 更多+
院况简介
中国科学院是国家科学技术界最高学术机构、国家科学技术思想库,自然科学基础研究与高技术综合研究的国家战略科技力量。
1949年,伴随着新中国的诞生,中国科学院成立。建院70余年来,中国科学院时刻牢记使命,与科学共进,与祖国同行,以国家富强、人民幸福为己任,人才辈出,硕果累累,为我国科技进步、经济社会发展和国家安全作出了不可替代的重要贡献。 更多+
院领导集体
科技奖励
科技期刊
科技专项
科研进展/ 更多
工作动态/ 更多
工作动态/ 更多
中国科学院学部
中国科学院院部
语音播报
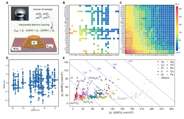
中国科学技术大学教授李微雪课题组利用人工智能(AI)在催化基础研究中取得重要成果。该研究通过可解释AI技术在实验数据中建立了金属-载体相互作用与材料基本性质之间的控制方程,揭示了决定金属-载体相互作用的本质因素,提出了强金属-金属作用原理性判据,解决了氧化物载体包覆金属催化剂的难题。11月22日,相关研究成果以Nature of Metal-Support Interaction for Metal Catalysts on Oxide Supports为题,发表在《科学》(Science)上。
负载型金属催化剂是工业及实验中最常用的催化剂之一。科研人员致力于开发高活性、高选择性、高稳定性的催化剂。其中,一个重要的科学问题在于洞察金属-载体相互作用的本质及调控。这一作用影响催化剂的稳定性、电子转移、组分、形貌以及界面催化位点等。1978年,有研究发现,氧化物载体在高温还原环境下发生氧化物包裹金属催化剂现象,从而改变其催化活性和稳定性。这一现象被归结为强金属-载体相互作用所致。虽然金属-载体相互作用对较多界面现象具有重要影响,但关于该作用的本质长期以来存在争议。
2021年,李微雪课题组建立了金属-载体相互作用调控催化剂稳定性的Sabatier原理,提出了通过构建相互作用强弱不同的双功能载体来解决催化剂在苛刻条件下的稳定性。而由于该作用敏感地依赖于金属和载体的组分、尺寸、形貌,催化剂制备和反应条件等,揭示决定金属-载体相互作用强弱的本质、发展具有预测能力的一般性理论仍是科学挑战。
这一最新研究汇总了多篇文献的实验界面作用数据,涵盖了25种金属和27种氧化物。研究通过可解释性AI算法,以材料性质作为基本特征,经过迭代式的数学操作,构建了由高达300亿个表达式组成的特征空间。研究利用压缩感知算法,结合领域知识和理论推导,筛选出物理清晰、数值准确的描述符,建立了金属-载体相互作用与材料性质之间的控制方程。
该方程突破性地包含金属-金属相互作用这一关键新变量以及金属-氧相互作用的贡献,首次完整揭示了决定金属-载体相互作用本质的两个关键因素。研究通过对675种金属-氧化物体系的分析发现,后者决定金属催化剂的组分效应,而前者是决定载体差异的关键因素,这为探讨载体效应提供了全新视角。
进一步,该研究基于神经网络势函数的分子动力学模拟发现,金属-金属相互作用决定氧化物包覆金属催化剂的动力学速率以及包覆界面处金属-金属键的占比。基于此,研究提出了强金属-金属作用原理性判据,即当两种金属间作用强于氧化物中金属组分自身相互作用时,氧化物载体将包覆金属催化剂。这一判据阐释了迄今为止几乎所有观测到的包覆现象,涵盖了10种金属和16种氧化物。
该研究提出的金属-载体相互作用理论具有极高的普适性。这一理论适用于氧化物负载的金属纳米催化剂,并适用于其负载的金属单原子分散催化剂以及金属负载的氧化物薄膜催化剂。原则上,强金属-金属作用原理性判据同样适用于其他金属化合物载体的包覆行为。该模型经过变换,可以推广到更一般的复合材料界面体系,为界面设计和调控提供理论指导。
上述成果将助力高活性、高选择性、高稳定性催化剂的优化设计,有望加快新催化材料、新催化反应的发现,助推能源、环境和材料的绿色升级和可持续发展。中国科学院院士、清华大学教授李亚栋评价,“这项成果解决了多相催化研究中的一个重大基础科学难题,对高效负载型催化剂的理性设计极具指导价值。”
同时,这一研究表明可解释性AI算法能够在实验数据中构建数学模型,挖掘隐含的物理规律,建立具有预测能力的理论,加速科学原理发现的过程,将推动AI技术与化学研究的深度融合,为实现重要科学问题和技术创新突破提供新的视角和可能的解决方案。
研究工作得到科学技术部、国家自然科学基金委员会、中国科学院等的支持。

通过可解释性AI(A)和实验数据(B)建立金属-载体相互作用数学模型,“复原”缺失实验数据(C),量化金属-氧和金属-金属相互作用(D),解耦对金属-载体相互作用的贡献(E)

分子动力学揭示氧化物包裹金属催化剂(A-D),金属-金属相互作用决定包覆界面结构与动力学(E-F),强金属-金属作用包裹原理性判据(H)
扫一扫在手机打开当前页
© 1996 - 中国科学院 版权所有 京ICP备05002857号-1
京公网安备110402500047号 网站标识码bm48000002
地址:北京市西城区三里河路52号 邮编:100864
电话: 86 10 68597114(总机) 86 10 68597289(总值班室)








