主要职责
中国科学院贯彻落实党中央关于科技创新的方针政策和决策部署,在履行职责过程中坚持党中央对科技工作的集中统一领导。主要职责是:
一、开展使命导向的自然科学领域基础研究,承担国家重大基础研究、应用基础研究、前沿交叉共性技术研究和引领性颠覆性技术研究任务,打造原始创新策源地。 更多+
院况简介
中国科学院是国家科学技术界最高学术机构、国家科学技术思想库,自然科学基础研究与高技术综合研究的国家战略科技力量。
1949年,伴随着新中国的诞生,中国科学院成立。建院70余年来,中国科学院时刻牢记使命,与科学共进,与祖国同行,以国家富强、人民幸福为己任,人才辈出,硕果累累,为我国科技进步、经济社会发展和国家安全作出了不可替代的重要贡献。 更多+
院领导集体
科技奖励
科技期刊
科技专项
科研进展/ 更多
工作动态/ 更多
工作动态/ 更多
中国科学院学部
中国科学院院部
语音播报
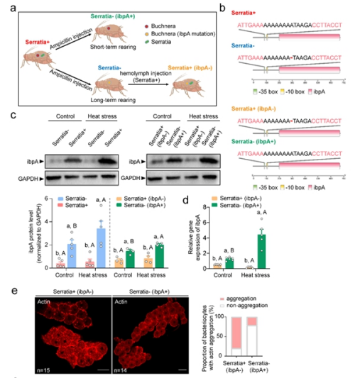
蚜虫与初级共生菌Buchnera协同演化约2亿年,是国际上研究胞内共生关系的重要模式。蚜虫以氨基酸含量稀少的植物韧皮部汁液为食,Buchnera可将非必需氨基酸转化成必需氨基酸提供给蚜虫进而促进蚜虫生长发育。由于稳定的内共生环境和严格的垂直传播路径,Buchnera的基因组急剧减小,有害突变持续积累,导致Buchnera的基因功能退化,在高温等环境胁迫下表现出不稳定性,不利于蚜虫种群发生。通常,为了弥补初级共生菌的功能缺陷,蚜虫会涵养一种或多种兼性共生菌,以增强蚜虫种群的环境适应性。
12月10日,中国科学院动物研究所孙玉诚研究组在《美国国家科学院院刊》(PNAS)上发表了题为A complete DNA repair system assembled by two endosymbionts restores heat tolerance of insect host的研究论文。研究发现,蚜虫兼性共生菌Serratia通过与初级共生菌Buchnera形成互补的DNA错配修复系统,降低初级共生菌基因组的突变发生频率,提高热胁迫下小热激蛋白ibpA的转录效率,抑制菌胞细胞骨架actin发生变性聚集,从而增强蚜虫种群的高温耐受力。
研究发现,Buchnera编码的小热激蛋白ibpA是维持菌胞热稳定性和蚜虫高温耐受力的关键蛋白。在蚜虫经历热胁迫后,ibpA与菌胞的细胞骨架actin发生互作,避免actin变性聚集,从而提高菌胞热稳定性。而ibpA启动子区连续11个腺苷酸极易发生单核苷酸缺失突变,不利于ibpA的热诱导表达。兼性共生菌Serratia的侵染可以降低Buchnera基因组中的突变频率,抑制ibpA启动子区单核苷酸缺失的产生,进而维持ibpA热诱导效率,提高蚜虫的高温适应性。
进一步,研究显示,Serratia编码的DNA错配修复核心蛋白mutH,能够弥补该基因在Bucherna基因组中的缺失,并进入菌胞与Buchnera编码的错配修复关键蛋白mutL和mutS组建完整的、有活性的DNA修复系统。这种异源组建的错配修复系统,可以识别和矫正Buchnera DNA复制过程中的错配,降低SNP和Indel出现的频率,帮助ibpA修复启动子区域连续11个腺苷酸产生的点突变,提升高温下分子伴侣的转录效率。
上述研究发现了蚜虫两种共生菌在DNA错配修复系统上功能互补,降低共生菌热激蛋白的突变频率,进而促进蚜虫种群的高温适应性。
研究工作得到国家重点研发计划等的支持。

蚜虫共生菌Serratia通过降低热激蛋白ibpA启动子区单核苷酸突变,增强蚜虫种群的高温耐受力
© 1996 - 中国科学院 版权所有 京ICP备05002857号-1
京公网安备110402500047号 网站标识码bm48000002
地址:北京市西城区三里河路52号 邮编:100864
电话: 86 10 68597114(总机) 86 10 68597289(总值班室)








