主要职责
中国科学院贯彻落实党中央关于科技创新的方针政策和决策部署,在履行职责过程中坚持党中央对科技工作的集中统一领导。主要职责是:
一、开展使命导向的自然科学领域基础研究,承担国家重大基础研究、应用基础研究、前沿交叉共性技术研究和引领性颠覆性技术研究任务,打造原始创新策源地。 更多+
院况简介
中国科学院是国家科学技术界最高学术机构、国家科学技术思想库,自然科学基础研究与高技术综合研究的国家战略科技力量。
1949年,伴随着新中国的诞生,中国科学院成立。建院70余年来,中国科学院时刻牢记使命,与科学共进,与祖国同行,以国家富强、人民幸福为己任,人才辈出,硕果累累,为我国科技进步、经济社会发展和国家安全作出了不可替代的重要贡献。 更多+
院领导集体
科技奖励
科技期刊
科技专项
科研进展/ 更多
工作动态/ 更多
工作动态/ 更多
中国科学院学部
中国科学院院部
语音播报
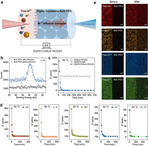
固态电池具有高能量密度和高安全性,成为下一代电池的重要发展方向。聚合物固态电解质因轻质、低成本、高柔韧性及易于加工等特点,有望提高电池的能量密度并促进规模化生产。
近日,中国科学院金属研究所研究员李峰和孙振华团队在聚合物固态电解质研究领域取得进展。相关研究成果以Adaptive ion diffusion in a highly crystalline pure polymer for stable solid-state batteries为题,发表在《储能材料》(Energy Storage Materials)上。
该研究在高度结晶的聚环氧乙烷(PEO)块体中发现了离子的自适应扩散现象并发展出稳态测量方法,克服了传统电化学阻抗谱法难以测量高结晶纯PEO材料中离子传导能力的局限性,量化了PEO块体材料在不同温度下的离子扩散系数。研究表明,PEO材料发生自适应扩散后仍保持高结晶特性,并形成连续的离子传输通道。进一步,研究提出了使用高结晶PEO块体作为中间层的固态电解质组策略,抑制了锂丝生长引起的固态电池软短路,提升了电池性能。
这一成果深化了科学家对高结晶聚合物中离子传输机制的认识,为开发更安全、更高效的能源存储系统提供了新见解。
研究工作得到国家重点研发计划和国家自然科学基金等的支持。

高结晶PEO块体中的离子自适应扩散现象
扫一扫在手机打开当前页
© 1996 - 中国科学院 版权所有 京ICP备05002857号-1
京公网安备110402500047号 网站标识码bm48000002
地址:北京市西城区三里河路52号 邮编:100864
电话: 86 10 68597114(总机) 86 10 68597289(总值班室)








