主要职责
中国科学院贯彻落实党中央关于科技创新的方针政策和决策部署,在履行职责过程中坚持党中央对科技工作的集中统一领导。主要职责是:
一、开展使命导向的自然科学领域基础研究,承担国家重大基础研究、应用基础研究、前沿交叉共性技术研究和引领性颠覆性技术研究任务,打造原始创新策源地。 更多+
院况简介
中国科学院是国家科学技术界最高学术机构、国家科学技术思想库,自然科学基础研究与高技术综合研究的国家战略科技力量。
1949年,伴随着新中国的诞生,中国科学院成立。建院70余年来,中国科学院时刻牢记使命,与科学共进,与祖国同行,以国家富强、人民幸福为己任,人才辈出,硕果累累,为我国科技进步、经济社会发展和国家安全作出了不可替代的重要贡献。 更多+
院领导集体
科技奖励
科技期刊
科技专项
科研进展/ 更多
工作动态/ 更多
工作动态/ 更多
中国科学院学部
中国科学院院部
语音播报
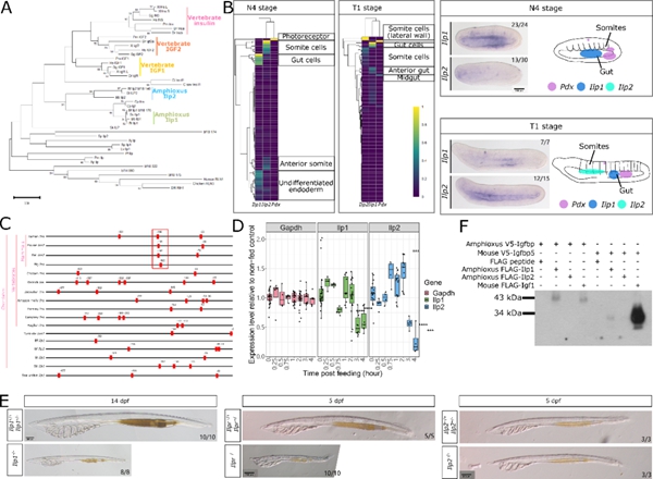
胰岛素/IGF-1通路对多种动物寿命和衰老速度的影响,在线虫、果蝇和小鼠等多种模式生物中得到验证。多项针对长寿人群的研究证明,人类衰老表型与胰岛素/IGF-1信号通路基因的遗传变异之间存在关联。脊椎动物胰岛素调控葡萄糖代谢、食欲和身体生长,且由Pdx1蛋白标记的胰腺内分泌细胞产生,但无脊椎动物则多在中枢神经而非消化组织中产生胰岛素样肽(ILP)。
近期,中国科学院动物研究所研究员周旭明团队通过解析和比较脊索动物文昌鱼与人、小鼠等脊椎动物的胰岛素/IGF-1信号通路关键基因,利用Ilp1、Ilp2和Ilpr基因敲除文昌鱼,探讨了中肠标记蛋白Pdx和Ilp基因之间的相互作用以及Ilp蛋白在文昌鱼中的功能,发现了Ilp基因表达不受Pdx控制且Ilp蛋白主要调节动物的身体生长过程。上述成果支持Pdx介导的胰岛素基因表达调控以及胰岛素内分泌细胞在肠道聚集或是脊椎动物独有特征的论点,为推演脊椎动物的胰腺以及代谢调控通路演化过程提供了较为直接的证据。
研究通过转录组分析论证了文昌鱼肠道内存在区域化功能分割以及特定区域可能由ParaHox家族基因Pdx和Cdx定义。这两个基因分别标记脊椎动物的中肠和后肠组织。单细胞转录组显示,文昌鱼肠道有分泌类似脊椎动物肽类激素Sst-like和PACAP/GCG多肽的内分泌样细胞簇及共表达Ilp1和Ilp2基因的细胞,且Pdx基因不在上述内分泌类细胞中表达。其中,文昌鱼Sst-like和PACAP/GCG高表达内分泌样细胞与斑马鱼内分泌细胞类型表现出很强的整体转录组相似性。与脊椎动物不同,这些文昌鱼内分泌样细胞位于肠道的不同区域,均不表达脊椎动物胰腺特异基因Pdx。
进一步,Pdx突变体的肠道单细胞测序结果显示,文昌鱼Pdx蛋白可能调节一些参与脊椎动物胰腺发育的保守转录因子基因的表达,而Pdx基因阳性细胞簇没有内分泌细胞特征。相反地,Pdx基因标记的文昌鱼中肠细胞主要功能或是推动食物颗粒在肠道内移动。
通过系统比较Ilp1、Ilp2及Ilpr基因突变品系,研究证实了文昌鱼Pdx蛋白没有直接调控Ilp1和Ilp2基因表达的能力。其中,Pdx表达仅限于成年文昌鱼中肠的特定区域,而文昌鱼Ilp1和Ilp2基因则不在这个区域表达。基因敲除实验发现,Ilp1蛋白在控制幼鱼身体生长方面发挥类似脊椎动物胰岛素样生长因子的功能;与脊椎动物胰岛素不同,Ilp1和Ilp2基因表达水平对进食的反应较弱。同时,文昌鱼Ilp1多肽能够与文昌鱼Igfbp蛋白产生微弱相互作用,与脊椎动物Igf1和Igfbp蛋白互作的典型特征相似。
相关研究成果以Single-cell profiling of the amphioxus digestive tract reveals conservation of endocrine cells in chordates为题,发表在《科学进展》(Science Advances)上。研究工作得到国家自然科学基金和中国博士后管理委员会博士后引进项目等的支持。

Ilp1、Ilp2和Ilpr蛋白功能结果及其演化
扫一扫在手机打开当前页
© 1996 - 中国科学院 版权所有 京ICP备05002857号-1
京公网安备110402500047号 网站标识码bm48000002
地址:北京市西城区三里河路52号 邮编:100864
电话: 86 10 68597114(总机) 86 10 68597289(总值班室)








