主要职责
中国科学院贯彻落实党中央关于科技创新的方针政策和决策部署,在履行职责过程中坚持党中央对科技工作的集中统一领导。主要职责是:
一、开展使命导向的自然科学领域基础研究,承担国家重大基础研究、应用基础研究、前沿交叉共性技术研究和引领性颠覆性技术研究任务,打造原始创新策源地。 更多+
院况简介
中国科学院是国家科学技术界最高学术机构、国家科学技术思想库,自然科学基础研究与高技术综合研究的国家战略科技力量。
1949年,伴随着新中国的诞生,中国科学院成立。建院70余年来,中国科学院时刻牢记使命,与科学共进,与祖国同行,以国家富强、人民幸福为己任,人才辈出,硕果累累,为我国科技进步、经济社会发展和国家安全作出了不可替代的重要贡献。 更多+
院领导集体
科技奖励
科技期刊
科技专项
科研进展/ 更多
工作动态/ 更多
工作动态/ 更多
中国科学院学部
中国科学院院部
语音播报
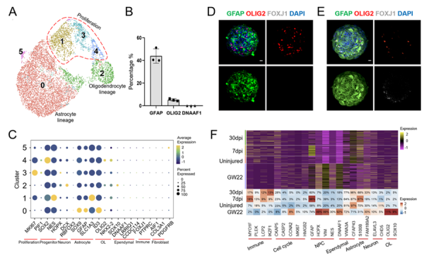
在哺乳动物脊髓发育进程中,干细胞通过增殖、迁移与分化,孕育出多样的神经细胞,进而构建复杂精密的神经环路。而成年后,脊髓神经干细胞特性减弱,难以在脊髓损伤后重现发育过程,导致恢复难度大,使患者终身残疾。成年灵长类动物脊髓是否存有神经干细胞是领域内长久争论的问题,特别是成体脊髓室管膜细胞是否具备干细胞特性尚无定论。
中国科学院遗传与发育生物学研究所戴建武团队致力于脊髓损伤修复研究,建立了人脊髓发育单细胞转录组数据库和恒河猴脊髓损伤模型单细胞转录组数据库,为解析灵长类脊髓不同细胞的特性奠定了基础。通过整合发育与损伤单细胞转录组数据,该团队对灵长类和啮齿类进行跨物种联合分析,阐述了室管膜细胞和星形胶质细胞随发育和损伤的动态变化,并通过遗传谱系示踪技术对脊髓损伤后这些细胞的命运进行研究,为脊髓损伤机制及再生修复提供了全新视角。
该研究解析了灵长类脊髓中室管膜细胞和星形胶质细胞在发育过程中及损伤后的生物学特性和功能变化。研究显示,室管膜细胞在灵长类脊髓发育过程中逐步成熟,且其神经前体细胞特性逐渐丧失,仅保留有限的增殖能力。损伤后,室管膜细胞的激活水平较低,未观察到明显的增殖或跨谱系分化潜能。同时,灵长类室管膜细胞在损伤后的反应性明显低于啮齿类动物,意味着灵长类室管膜细胞的可塑性受到更大限制。相比之下,研究发现,星形胶质细胞在脊髓损伤后表现出显著的激活能力。单细胞数据和谱系示踪结果显示,部分星形胶质亚群细胞能够在损伤刺激下上调SOX10表达,转分化为少突胶质细胞,并参与再髓鞘化过程,提示星形胶质细胞可在损伤刺激下向少突胶质细胞谱系转变。进而,研究通过移植功能性材料来优化损伤微环境,提高了星形胶质细胞向少突胶质细胞转分化的效率。这表明,材料移植改善了损伤区域的抑制性微环境,为促进髓鞘再生创造了条件。
上述研究揭示了灵长类脊髓室管膜细胞和星形胶质细胞在发育及损伤修复过程中的动态变化,明确了不同类型细胞在谱系命运方面的显著差异。这一研究为探讨灵长类脊髓损伤修复的分子和细胞机制提供了重要依据,尤其对室管膜细胞是否具有干细胞潜能这一问题给出了答案,为脊髓损伤的再生治疗提供了新方向。同时,该工作凸显了发育数据在灵长类脊髓损伤修复机制研究中的关键参考价值。
近期,相关研究成果以Characterizing Progenitor Cells in Development and Injured Spinal Cord: Insights from Single-Nucleus Transcriptomics and Lineage Tracing为题,发表在《美国国家科学院院刊》(PNAS)上。研究工作得到国家自然科学基金和国家重点研发计划等的支持。

体外与体内实验证明鞭毛类室管膜细胞缺乏增殖和转分化的能力
扫一扫在手机打开当前页
© 1996 - 中国科学院 版权所有 京ICP备05002857号-1
京公网安备110402500047号 网站标识码bm48000002
地址:北京市西城区三里河路52号 邮编:100864
电话: 86 10 68597114(总机) 86 10 68597289(总值班室)








