主要职责
中国科学院贯彻落实党中央关于科技创新的方针政策和决策部署,在履行职责过程中坚持党中央对科技工作的集中统一领导。主要职责是:
一、开展使命导向的自然科学领域基础研究,承担国家重大基础研究、应用基础研究、前沿交叉共性技术研究和引领性颠覆性技术研究任务,打造原始创新策源地。 更多+
院况简介
中国科学院是国家科学技术界最高学术机构、国家科学技术思想库,自然科学基础研究与高技术综合研究的国家战略科技力量。
1949年,伴随着新中国的诞生,中国科学院成立。建院70余年来,中国科学院时刻牢记使命,与科学共进,与祖国同行,以国家富强、人民幸福为己任,人才辈出,硕果累累,为我国科技进步、经济社会发展和国家安全作出了不可替代的重要贡献。 更多+
院领导集体
科技奖励
科技期刊
科技专项
科研进展/ 更多
工作动态/ 更多
工作动态/ 更多
中国科学院学部
中国科学院院部
语音播报
1月8日,中国科学院脑科学与智能技术卓越创新中心周海波研究组在《自然-衰老》(Nature Aging)上,在线发表了题为Modulating mTOR-dependent astrocyte substate transitions to alleviate neurodegeneration的研究论文。该研究通过多组学时间梯度测序发现,静息状态的星形胶质细胞在受到炎症刺激后会先表现为神经保护性状态,后转变为神经毒性状态,这挑战了领域内关于星形胶质细胞状态转变的传统观点。进一步,研究发现,星形胶质细胞的连续状态转变过程主要受mTOR信号通路调控。在阿尔茨海默病和帕金森病小鼠模型中,降低星形胶质细胞中mTOR的活性或表达水平,可以降低活化的星形胶质细胞的神经毒性,减轻相关神经退行性疾病的表型。
星形胶质细胞在神经系统中发挥着重要的支持和保护作用,但在疾病条件下它们的功能发生改变。传统观点认为,星形胶质细胞在不同的脑疾病条件下转变为不同的活化状态。例如,在脑缺血模型中,星形胶质细胞表现为神经保护性亚状态,有助于神经元生存。而在神经炎症条件下,炎症性小胶质细胞能够通过分泌IL-1α、TNF和C1q三种因子诱导星形胶质细胞激活为神经毒性亚状态,促进神经元死亡。而这两种星形胶质细胞亚状态的鉴定是基于特定时间点上的转录组特征分析得到的,因此无法确定这些亚状态代表的是反应性星形胶质细胞的最终状态还是中间过渡状态。
为剖析星形胶质细胞在神经炎症条件下的状态渐变过程,该研究利用ITC处理小鼠原代星形胶质细胞,进行时间梯度上的转录组、蛋白组及单细胞测序分析发现,星形胶质细胞并非直接由静息状态转变为神经毒性反应性状态,而是经历神经保护性亚状态的过渡,暗示了星形胶质细胞在受到外界刺激后,会先表现出保护神经元的功能,但随着时间延长,最终转变为神经毒性状态,并对神经元造成损伤。同时,研究发现,mTOR信号通路在星形胶质细胞的状态转变过程中起着关键调控作用。进一步,研究分析5XFAD小鼠模型、阿尔茨海默病患者,以及正常衰老的人的单细胞测序数据中的星形胶质细胞亚状态标记物的表达模式发现,在阿尔茨海默病和正常衰老进程中,神经保护性亚状态星形胶质细胞的比例逐渐降低,而神经毒性亚状态的比例则增加。这表明,在阿尔茨海默病和正常衰老过程中,星形胶质细胞的神经保护性和神经毒性亚状态的比例发生失衡,可能导致神经炎症的持续存在和认知功能的衰退。
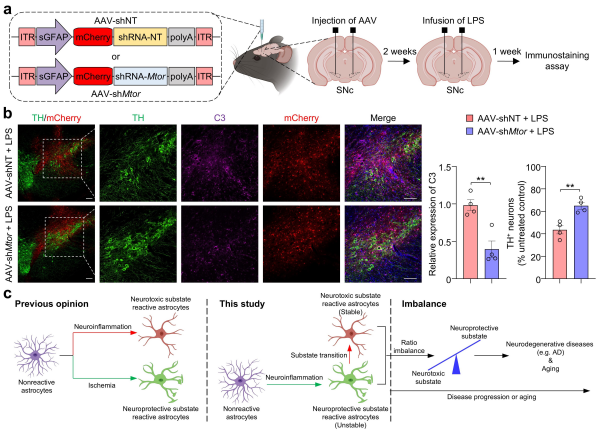
在帕金森病样小鼠模型和5XFAD小鼠模型中,研究测试了干预星形胶质细胞中mTOR的活性或表达水平对星形胶质细胞状态转变以及神经退行性疾病表型的影响。在LPS诱导的帕金森病样小鼠模型中,雷帕霉素处理抑制了神经毒性亚状态星形胶质细胞的激活,并减少了多巴胺能神经元的死亡。同时,雷帕霉素能够抑制5XFAD小鼠模型中海马的神经元退化,表明雷帕霉素在神经退行性疾病中的治疗潜力。为了进一步验证星形胶质细胞特异性抑制mTOR的效果,研究利用AAV全脑递送的shRNA系统,特异性降低星形胶质细胞中mTOR的表达水平。实验结果表明,在星形胶质细胞中,特异性降低mTOR表达同样能够抑制神经毒性亚状态的激活,并减少多巴胺能神经元的死亡。这表明,特异性抑制星形胶质细胞中的mTOR活性或表达,能够有效减轻神经退行性疾病进程中的神经元死亡。
上述研究揭示了星形胶质细胞在神经炎症条件下的亚状态转变过程,为星形胶质细胞的异质性理论提供了实验证据。同时,精准干预星形胶质细胞的状态转变,有望为治疗阿尔茨海默病、帕金森病等神经退行性疾病提供新的治疗方案。
研究工作得到科学技术部和中国科学院等的支持。

特异性降低星形胶质细胞中的mTOR表达水平缓解小鼠帕金森病样症状
扫一扫在手机打开当前页
© 1996 - 中国科学院 版权所有 京ICP备05002857号-1
京公网安备110402500047号 网站标识码bm48000002
地址:北京市西城区三里河路52号 邮编:100864
电话: 86 10 68597114(总机) 86 10 68597289(总值班室)








