语音播报
2月26日,中国科学院脑科学与智能技术卓越创新中心孙强团队与上海交通大学毛亚飞团队合作,在《自然》(Nature)上在线发表了题为Integrated analysis of the complete sequence of a macaque genome的研究文章。该研究首次完成了非人灵长类端粒到端粒(T2T)完整基因组组装,解析了猕猴属与人类的大尺度基因组差异,并以FOLH1基因家族为关键案例,解释结构变异如何通过三维基因组重构调控脑细胞类型特异性表达。同时,该研究揭示了猕猴属种间分化的遗传学特征,为非人灵长类生物医学模型奠定了关键遗传基础。
猕猴属的食蟹猴和恒河猴是常用的非人灵长类实验动物,因与人类具有较近的亲缘关系而被广泛用于生物医学和人类演化研究。特别是,在人类特有性状形成、疾病模型及药物代谢等领域,猕猴属动物模型具有重要地位。但是,现有的食蟹猴参考基因组存在大量未知序列,特别是着丝粒、片段重复(SDs)和核糖体DNA(rDNA)区域。这些区域恰恰是基因组结构和功能的重要部分,涉及染色体稳定性、基因表达调控和染色体重排等生物学过程。这限制了灵长类演化机制及其生物医学价值的研究。
该研究构建了食蟹猴孤雌生殖胚胎干细胞系。它具有两套染色体遗传信息近乎纯合的特性,是构建参考基因组的理想材料。在此基础上,研究利用自主开发的基于特有k-mer标记的分型迭代替换局部组装工具,解决了现有组装软件未能或错误组装的上百个复杂结构区域,构建了食蟹猴T2T基因组T2T-MFA8v1.1。这一基因组全长3.06Gbp,QV达71.27,NG50为162.13Mbp,与人类基因组T2T-CHM13v2.0水平相当。该基因组是首个非人灵长类完整参考基因组,为探索复杂基因组区域提供了重要工具。
该团队通过分析食蟹猴完整参考基因组取得了如下认识。一是食蟹猴SD分布模式具有特异性。食蟹猴SDs总长122.51Mbp,较人类减少46%,更富集于亚端粒区。这种分布差异或驱动灵长类基因组重塑的方向性。二是rDNA分布与人类存在差异。食蟹猴rDNA仅定位于10号染色体,而在人类基因组中rDNA分布于5条近端着丝粒染色体。这一差异或为人类近端着丝粒染色体的形成以及人类疾病21三体综合征的演化医学机制提供新解释。三是猕猴属存在独特的着丝粒结构演化。食蟹猴着丝粒由SF7家族α-卫星主导,平均长度较人类长3.83 倍,并保留与灵长类祖先共存的古老SF8-SF13序列层,揭示了猕猴属存在新着丝粒形成的独特演化机制。
进一步,该研究为解析人类与猕猴属之间的大尺度基因组结构变异及其在灵长类演化过程中的功能效应,优化了结构变异鉴定方法,鉴定出93个人类与猕猴属之间的固定结构变异。固定结构变异包括78个倒位、11个着丝粒重定位和4个染色体内易位,其中21个结构变异为首次报道。研究发现,在灵长类脑演化过程中,超过400个基因可能因相关结构变异而发生脑细胞类群的表达差异。
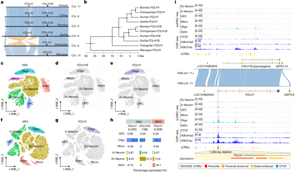
以FOLH1基因为例,其编码的谷氨酸羧肽酶II在神经系统的谷氨酸调控中发挥关键作用。在猕猴属中,FOLH1基因为单拷贝,而在人类中,FOLH1基因包含FOLH1和FOLH1B两个拷贝。人类的FOLH1基因在少突胶质细胞中高表达,而FOLH1B基因在大脑不同细胞类群中几乎不表达,且与猕猴属FOLH1在多个细胞类群中广泛表达的模式存在差异。为揭示这种差异的成因,研究整合单细胞多组学数据发现,在人类与猕猴属的演化过程中,人类FOLH1B调控区的一个1.4 kbp片段特异性地丢失,导致其在脑内无法表达而“假基因化”。同时,人类的FOLH1基因由于重复事件发生,导致染色质三维结构重塑,进而改变其细胞类群表达模式。这些发现为演化过程中结构变异影响细胞类型特异性表达模式研究提供了新见解,特别在阐明谱系特异性表型形成以及人类疾病发生机制解析方面具有科学意义。
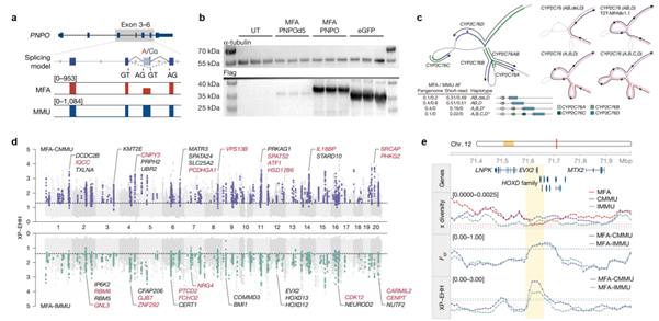
食蟹猴与恒河猴同属于猕猴属,但在形态学特征、行为模式和疾病易感性等方面存在差异。而这些表型差异背后的遗传基础未得到充分阐明,制约了两个物种在生物医学模型中的应用潜力。
该团队通过泛基因组图等手段,鉴定了240Mbp的物种间复杂结构差异区域,涵盖了Mafa-AG/B、CYP2C76及GSTM等基因家族。其中,恒河猴CYP2C76呈现4种结构单倍型,而食蟹猴仅保留2种,这或反映了两个物种之间的代谢差异。进而,团队鉴定出16.76Mbp的食蟹猴与恒河猴遗传分化区域,发现两物种间的固定遗传差异在调控元件中出现9.43倍富集,其中包括可能影响尾巴长度的HOXD13基因。这与食蟹猴尾巴显著长于恒河猴的表型特征吻合。同时,这与鹿鼠尾巴适应性演化研究形成了趋同演化案例,为揭示哺乳动物尾巴形态多样性的遗传机制提供了新视角。
该研究通过研发新型计算工具实现了非人灵长类T2T完整基因组组装,阐明了猕猴属与人类在基因组结构层面的演化差异,揭示了结构变异通过三维基因组重构调控和调控元件改变等影响基因表达的细胞类型特异性,并解析了猕猴属种间分化的遗传学基础,为猕猴生物医学模型奠定了遗传基础。同时,该成果深化了科学家对灵长类演化医学、生物医学模型和谱系特异性适应的认知。
研究工作得到科学技术部、国家自然科学基金委员会、中国科学院、中国博士后科学基金会等的支持。

人类和猕猴属的固定大尺度结构变异

FOLH1基因家族的演化历史和多组学分析

食蟹猴与恒河猴的种间遗传分化
© 1996 - 中国科学院 版权所有 京ICP备05002857号-1
京公网安备110402500047号 网站标识码bm48000002
地址:北京市西城区三里河路52号 邮编:100864
电话: 86 10 68597114(总机) 86 10 68597289(总值班室)