主要职责
中国科学院贯彻落实党中央关于科技创新的方针政策和决策部署,在履行职责过程中坚持党中央对科技工作的集中统一领导。主要职责是:
一、开展使命导向的自然科学领域基础研究,承担国家重大基础研究、应用基础研究、前沿交叉共性技术研究和引领性颠覆性技术研究任务,打造原始创新策源地。 更多+
院况简介
中国科学院是国家科学技术界最高学术机构、国家科学技术思想库,自然科学基础研究与高技术综合研究的国家战略科技力量。
1949年,伴随着新中国的诞生,中国科学院成立。建院70余年来,中国科学院时刻牢记使命,与科学共进,与祖国同行,以国家富强、人民幸福为己任,人才辈出,硕果累累,为我国科技进步、经济社会发展和国家安全作出了不可替代的重要贡献。 更多+
院领导集体
科技奖励
科技期刊
科技专项
科研进展/ 更多
工作动态/ 更多
工作动态/ 更多
中国科学院学部
中国科学院院部
语音播报
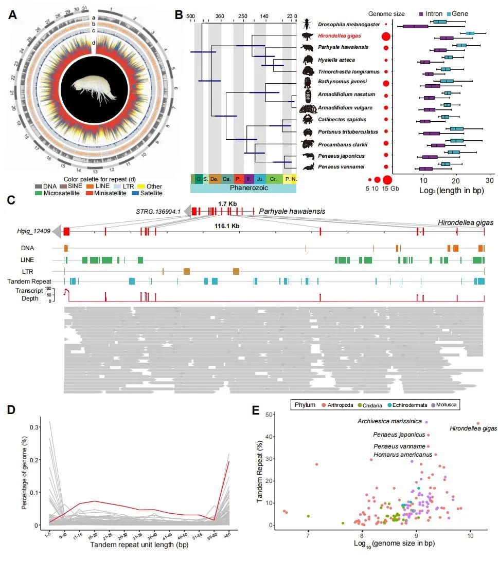
近日,中国科学院深海科学与工程研究所研究员张海滨团队联合华大生命科学研究院等单位的科研人员,在深渊钩虾环境适应与种群遗传研究方面取得新进展。该研究经过近十年的努力,在中国科学院部署实施的“全球深渊深潜探索计划”(Global TREnD)的支持下,使用“探索一号”科考船以及我国自主研制的全海深载人潜水器“奋斗者”号、全海深着陆器“原位实验”号、“天涯”号等装备,对马里亚纳海沟、雅浦海沟、菲律宾海盆等科考航次获得的深渊钩虾(Hirondellea gigas)样本进行研究,通过染色体水平基因组和群体遗传学分析,并综合转录组、宏基因组、代谢组等多组学数据,揭示了这种分布水深超过万米的端足类适应深渊环境的分子机制及其群体分化与种群动态历史。
该团队利用PacBio HiFi长读长测序和Hi-C三维基因组技术,组装了H. gigas的染色体水平的高质量基因组(13.92 Gb)。基因组分析揭示了H. gigas具有内含子延长和重复序列扩张两个主要特征。与近缘物种相比,H. gigas的内含子长度显著增加,主要是由于重复序列的插入尤其是串联重复和长散在重复序列转座子。H. gigas基因组中71.98%为重复序列,主要为串联重复,占基因组的46.03%,显著高于其他无脊椎动物。特别是,与其他无脊椎动物基因组相比,H. gigas基因组中长单元串联重复序列的比例更高,其比例与无脊椎动物基因组大小正相关。这些重复的产生可能与深渊极端环境的适应有关。
该研究对马里亚纳海沟510只(11个群体)、雅浦海沟94只(1个群体)、西菲律宾海盆深渊区18只(1个群体)H. gigas个体进行高覆盖的全基因组重测序和群体遗传学分析。结果显示,马里亚纳海沟11个不同深度(~7000米至11000米)群体不存在遗传分化,表明生活在马里亚纳海沟内的钩虾是一个完全混合的群体,高静水压不会限制其在海沟内的垂直迁移。而西菲律宾海盆的钩虾群体与马里亚纳海沟的群体则表现出明显的遗传分化。这两个海沟间相隔~1500公里,表明地理隔离阻碍了群体间的基因交流。
研究发现,H. gigas的有效种群在约100万年前经历了一次急剧下降,这与更新世深海温度的大幅波动高度吻合。经过遗传瓶颈后,钩虾群体又经历了种群扩张。这说明,更新世时期大的冰期-间冰期气候变化可能造成陆地动物大规模灭绝,并可能深刻影响深海甚至深渊动物。
宏基因组和代谢组学整合分析发现,H.gigas与共生菌的协同合作可能是钩虾适应深渊极高静水压和食物匮乏环境的关键。
氧化三甲胺是渗透调节物质,在渗透压调节以及在高静水压条件下维持细胞完整性方面发挥重要作用。检测发现,随着深度增加,钩虾肠道内容物中氧化三甲胺浓度显著升高,体组织呈现类似趋势。钩虾自身编码fmo3基因,可将三甲胺转化为氧化三甲胺。而它的优势共生菌Psychomonas的基因组携带cutC和cutD基因簇,可将胆碱分解为三甲胺;拥有torYZ操纵子,可以将氧化三甲胺还原为三甲胺,从而调控宿主体内的氧化三甲胺浓度,形成动态平衡。
极低的生产力和有限的食物被认为是制约深海生物代谢的关键因素之一。有研究推测,H. gigas可能具备消化木质碎屑的能力。该研究在H.gigas基因组中发现了4种内切葡聚糖酶基因,可以将纤维素初步分解为纤维二糖;在共生菌Psychomonas中发现了纤维二糖酶、celB基因和磷酸纤维二糖酶,负责将纤维二糖进一步转化为D-葡萄糖,进而形成完整的纤维素代谢通路。这一机制可能促使H.gigas能够高效利用深渊食物资源,从而使其在食物匮乏的深渊海沟中成为优势类群。
上述研究获得的H. gigas基因组是全球已发表的“最深”的动物基因组,基于群体研究产出的数据量是迄今为止全球最大规模的针对单一海洋物种的重测序,为探究深渊生态系统提供了宝贵的数据资源。同时,这一成果为探索生命如何适应深渊环境提供了新见解。
相关研究成果以The amphipod genome reveals population dynamics and adaptations to hadal environment为题,发表在《细胞》(Cell)上。研究工作得到国家重点研发计划、“全球深渊深潜探索计划”(Global TREnD)、中国科学院战略性先导科技专项(B类)、中国科学院国际伙伴计划及海南省重大科技计划的支持。

研究揭示万米深渊钩虾环境适应性和种群历史
© 1996 - 中国科学院 版权所有 京ICP备05002857号-1
京公网安备110402500047号 网站标识码bm48000002
地址:北京市西城区三里河路52号 邮编:100864
电话: 86 10 68597114(总机) 86 10 68597289(总值班室)








