主要职责
中国科学院贯彻落实党中央关于科技创新的方针政策和决策部署,在履行职责过程中坚持党中央对科技工作的集中统一领导。主要职责是:
一、开展使命导向的自然科学领域基础研究,承担国家重大基础研究、应用基础研究、前沿交叉共性技术研究和引领性颠覆性技术研究任务,打造原始创新策源地。 更多+
院况简介
中国科学院是国家科学技术界最高学术机构、国家科学技术思想库,自然科学基础研究与高技术综合研究的国家战略科技力量。
1949年,伴随着新中国的诞生,中国科学院成立。建院70余年来,中国科学院时刻牢记使命,与科学共进,与祖国同行,以国家富强、人民幸福为己任,人才辈出,硕果累累,为我国科技进步、经济社会发展和国家安全作出了不可替代的重要贡献。 更多+
院领导集体
科技奖励
科技期刊
科技专项
科研进展/ 更多
工作动态/ 更多
工作动态/ 更多
中国科学院学部
中国科学院院部
语音播报
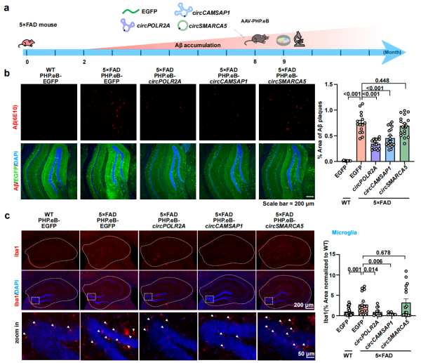
中国科学院分子细胞科学卓越创新中心陈玲玲研究组揭示了双链RNA依赖的蛋白激酶R(PKR)在阿尔茨海默病(AD)发生与进展过程中异常激活的分子病理特征,开发了基于具有分子内短双链结构环形RNA(ds-cRNA)抑制PKR异常激活的策略。
AD是以淀粉样蛋白(Aβ)沉积、Tau蛋白过度磷酸化及神经炎症为主要特征的神经退行性疾病。现有的治疗策略聚焦于Aβ斑块清除,但针对神经炎症的干预手段有限。研究发现,PKR在AD患者和AD小鼠模型中呈异常激活状态,并与神经炎症及神经元损失相关。然而,传统的PKR小分子抑制剂因特异性较差、毒副作用高,难以在临床推广应用。前期研究表明,ds-cRNA可与PKR结合并抑制其异常激活,展示出其作为新型RNA疗法用于AD治疗的潜力。
该团队利用5×FAD(以Aβ沉积为主要病理特征)和PS19(以Tau蛋白过度磷酸化为主要病理特征)两种小鼠模型,剖析了PKR活性的动态变化。结果表明,随着疾病进展,PKR磷酸化水平升高,且与神经炎症及AD病理表现呈正相关。PKR基因敲除可改善小鼠的空间记忆能力。同时,与传统的小分子抑制剂C16相比,ds-cRNA能够高效结合PKR的双链RNA结合域,特异性抑制PKR的异常激活,未表现出显著毒性。
进一步,该研究通过腺相关病毒(AAV)介导的递送方式并将ds-cRNA靶向表达于神经元和小胶质细胞发现,海马区域的Aβ斑块及磷酸化Tau蛋白沉积减少,神经元损失降低约2倍。单次给药后,治疗效果可持续至少6个月。同时,在AD早期和晚期模型中,ds-cRNA治疗均可改善小鼠的空间记忆能力。RNA测序分析显示,ds-cRNA通过抑制PKR激活,降低小胶质细胞的炎症通路,同时恢复突触功能相关基因的表达,从而缓解神经炎症并改善AD病理表型。
该研究阐明了PKR异常激活在AD病理中的关键作用,验证了ds-cRNA作为新型RNA疗法的潜在应用价值。通过靶向抑制PKR的异常激活,这一策略缓解了神经炎症,改善了AD的病理表型和认知功能,为AD的RNA治疗提供了新策略,展现了潜在的临床应用前景。
3月31日,相关研究成果以Circular RNA aptamers targeting neuroinflammation ameliorate Alzheimer’s disease phenotypes in mouse models为题,发表在《自然-生物技术》(Nature Biotechnology)上。研究工作得到国家自然科学基金委员会、科学技术部、中国科学院、上海市等的支持。

AAV递送的ds-cRNA在5xFAD小鼠海马组织中减少Aβ斑沉积,抑制胶质细胞增殖。
扫一扫在手机打开当前页
© 1996 - 中国科学院 版权所有 京ICP备05002857号-1
京公网安备110402500047号 网站标识码bm48000002
地址:北京市西城区三里河路52号 邮编:100864
电话: 86 10 68597114(总机) 86 10 68597289(总值班室)








