主要职责
中国科学院贯彻落实党中央关于科技创新的方针政策和决策部署,在履行职责过程中坚持党中央对科技工作的集中统一领导。主要职责是:
一、开展使命导向的自然科学领域基础研究,承担国家重大基础研究、应用基础研究、前沿交叉共性技术研究和引领性颠覆性技术研究任务,打造原始创新策源地。 更多+
院况简介
中国科学院是国家科学技术界最高学术机构、国家科学技术思想库,自然科学基础研究与高技术综合研究的国家战略科技力量。
1949年,伴随着新中国的诞生,中国科学院成立。建院70余年来,中国科学院时刻牢记使命,与科学共进,与祖国同行,以国家富强、人民幸福为己任,人才辈出,硕果累累,为我国科技进步、经济社会发展和国家安全作出了不可替代的重要贡献。 更多+
院领导集体
科技奖励
科技期刊
科技专项
科研进展/ 更多
工作动态/ 更多
工作动态/ 更多
中国科学院学部
中国科学院院部
语音播报
金属材料在循环载荷下的疲劳失效是威胁重大工程安全的“隐形杀手”。在航空航天领域,发动机涡轮叶片每秒承受上万次高温高压冲击,起落架每次起降时都经历剧烈载荷变化;在跨海大桥建设中,悬索桥主缆需承受百万吨级动态荷载。这些“国之重器”的安全运行,亟需突破金属材料的抗循环蠕变瓶颈。
在金属的世界里,有一个“不可能三角”即强度、塑性和使用过程中的稳定性。强度让金属坚固,塑性使金属被塑造成各种形状,而稳定性则确保它在长期使用中不会失效。然而,这三种特性往往难以兼得。
金属不稳定的原因是金属中存在一种缺陷即位错。当金属受到单向波动外力时,位错会移动、积累,悄悄形成不可逆转的变形和裂纹,导致突然断裂,这就是“棘轮损伤”。这种损伤破坏了材料的稳定性,如同是金属的“慢性病”,不易被发现,但后果严重。
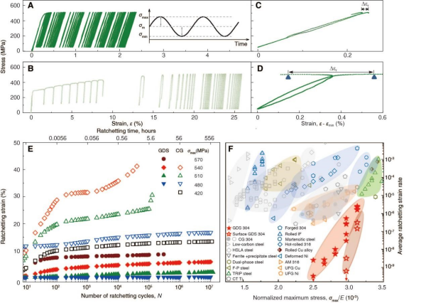
近期,中国科学院金属研究所沈阳材料科学国家研究中心卢磊团队提出了全新的结构设计思路,成功让材料在保持高强度、高塑性的同时,大幅提升抗棘轮损伤能力。
科研人员通过在传统304奥氏体不锈钢中引入空间梯度序构位错胞结构,使材料屈服强度提升2.6倍,同时较相同强度的不锈钢及其他合金,其平均棘轮应变速率降低2至4个数量级,突破了结构材料抗棘轮损伤性能难以提升的瓶颈。
引入空间梯度序构位错胞结构的方式就像“拧麻花”,研究人员通过控制金属往复扭转的特定工艺参数,在其内部引入空间梯度有序分布的稳定位错胞结构。它可以阻碍位错的移动,相当于在金属材料内植入了精心设计的亚微米尺度的三维“防撞墙”筋骨网络。
当外力来袭时,这些“防撞墙”既能像弹簧一样吸收变形能量,又能在原子层面触发神奇的形态转换——在网络内部会进一步形成比头发丝细万倍的更密集、更细小的“防撞墙”,犹如给金属的筋骨网络内又注入了可以自动修复的纳米“减震器”,赋予了金属“遇强更强”的超能力;同时,整个强化过程均匀发生,避免了局域变形导致破损。
上述成果是该团队继发现梯度位错结构合金材料中高强度、高塑性、低温超高应变硬化后,进一步发现了梯度序构位错不锈钢通过激活超细共格马氏体相变,实现了高强度与优异抗循环蠕变性能的协同提升。这种梯度位错结构作为普适性强的韧化策略,在多种工程合金材料中展现出应用潜力,有望为航空航天等极端环境下关键部件的长寿命和高可靠性服役提供重要保障。
4月4日,相关研究成果在线发表在《科学》(Science)上。研究工作得到国家自然科学基金、中国科学院战略性先导科技专项、全球共性挑战专项等的支持。

梯度位错结构(GDS)304奥氏体不锈钢的循环蠕变行为

梯度位错结构(GDS)304不锈钢σmax = 570 MPa循环蠕变过程中的结构演变特征
扫一扫在手机打开当前页
© 1996 - 中国科学院 版权所有 京ICP备05002857号-1
京公网安备110402500047号 网站标识码bm48000002
地址:北京市西城区三里河路52号 邮编:100864
电话: 86 10 68597114(总机) 86 10 68597289(总值班室)








