院况简介
1949年,伴随着新中国的诞生,中国科学院成立。
作为国家在科学技术方面的最高学术机构和全国自然科学与高新技术的综合研究与发展中心,建院以来,中国科学院时刻牢记使命,与科学共进,与祖国同行,以国家富强、人民幸福为己任,人才辈出,硕果累累,为我国科技进步、经济社会发展和国家安全做出了不可替代的重要贡献。 更多简介 +
院领导集体
创新单元
科技奖励
科技期刊
工作动态/ 更多
中国科学院学部
中国科学院院部
语音播报
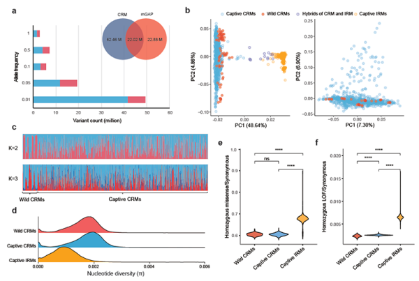
中国科学院昆明动物研究所建设的猕猴生物资源库通过系统性基因组与表型数据分析,构建了覆盖900余只中国猕猴的表型遗传资源平台。这一进展将为提升生物医药研究的精准度和可重复性提供关键技术支撑。
在创新药物研发与脑科学前沿领域,实验猕猴已成为不可或缺的战略资源。尽管我国拥有丰富的猕猴资源,但符合高标准实验要求的个体供应持续紧张。由于缺乏精准的遗传背景和表型数据,实验结果的可重复性,成为困扰科研人员的普遍难题。
自2023年起,昆明动物所依托“模式动物表型与遗传研究国家重大科技基础设施”,启动了猕猴生物资源库(Macaca Biobank)计划,旨在为每只猕猴建立完整的“终身档案”,包括全基因组序列、医学影像、生理生化指标、行为学数据等全方位信息,最终形成一个动态的生物大数据中心。
近期,科研人员完成对919只中国猕猴的基因组数据和52种表型指标的分析,并取得三项突破:
揭示中国猕猴群体具有独特的遗传优势。与印度猕猴相比,中国猕猴表现出更高的遗传多样性、更低的遗传负荷,且近交风险系数显著较低,这为培育高质量实验猴提供了优越的种质基础。
发现珍贵的自发疾病模型。团队鉴定出DISC1基因的有害突变会导致猕猴出现与人类精神疾病相似的表型,包括刻板行为、工作记忆受损及脑功能连接异常,为精神疾病研究提供了理想动物模型。
更重要的是,研究发现不同个体在药物靶基因功能上存在显著差异。这意味着在进行药物评价前,必须对实验猴进行药物靶基因分型筛查。这一发现将提升药物研发的精准度和成功率。
通过建立猕猴“终身档案”系统,科研人员可以根据实验需求筛选具有特定遗传背景的个体,从根本上提升科研的精准度和可重复性。同时还能从自然群体中发现带有疾病相关变异的个体,减少额外造模。这一平台将推动我国从“资源引领”迈向“精准应用”。
未来,随着样本量和表型指标的持续扩大,猕猴生物资源库将成为我国生物医药创新的重要基础设施。从更长远看,这不仅是缓解实验猴短缺的工程,更是在非人灵长类实验动物上建设高标准、可复现、可共享科研生态的关键一步。
相关研究结果以Forward and reverse genomic screens enhance the understanding of phenotypic variation in a large Chinese rhesus macaque cohort为题,发表在《自然-通讯》(Nature Communications)上。研究工作得到科技部、云南省和中国科学院等的支持。

大设施中国猕猴的遗传组成和遗传状况

携带有DISC1 (p.Arg517Trp) 突变的猕猴与正常猕猴相比,存在显著的行为学、脑结构和脑功能连接差异
© 1996 - 中国科学院 版权所有 京ICP备05002857号-1
京公网安备110402500047号 网站标识码bm48000002
地址:北京市西城区三里河路52号 邮编:100864
电话: 86 10 68597114(总机) 86 10 68597289(总值班室)
© 1996 - 中国科学院 版权所有 京ICP备05002857号-1
京公网安备110402500047号 网站标识码bm48000002
地址:北京市西城区三里河路52号 邮编:100864
电话: 86 10 68597114(总机) 86 10 68597289(总值班室)
© 1996 - 中国科学院 版权所有
京ICP备05002857号-1
京公网安备110402500047号
网站标识码bm48000002
地址:北京市西城区三里河路52号 邮编:100864
电话:86 10 68597114(总机)
86 10 68597289(总值班室)








