主要职责
中国科学院贯彻落实党中央关于科技创新的方针政策和决策部署,在履行职责过程中坚持党中央对科技工作的集中统一领导。主要职责是:
一、开展使命导向的自然科学领域基础研究,承担国家重大基础研究、应用基础研究、前沿交叉共性技术研究和引领性颠覆性技术研究任务,打造原始创新策源地。 更多+
院况简介
中国科学院是国家科学技术界最高学术机构、国家科学技术思想库,自然科学基础研究与高技术综合研究的国家战略科技力量。
1949年,伴随着新中国的诞生,中国科学院成立。建院70余年来,中国科学院时刻牢记使命,与科学共进,与祖国同行,以国家富强、人民幸福为己任,人才辈出,硕果累累,为我国科技进步、经济社会发展和国家安全作出了不可替代的重要贡献。 更多+
院领导集体
科技奖励
科技期刊
科技专项
科研进展/ 更多
工作动态/ 更多
工作动态/ 更多
中国科学院学部
中国科学院院部
语音播报
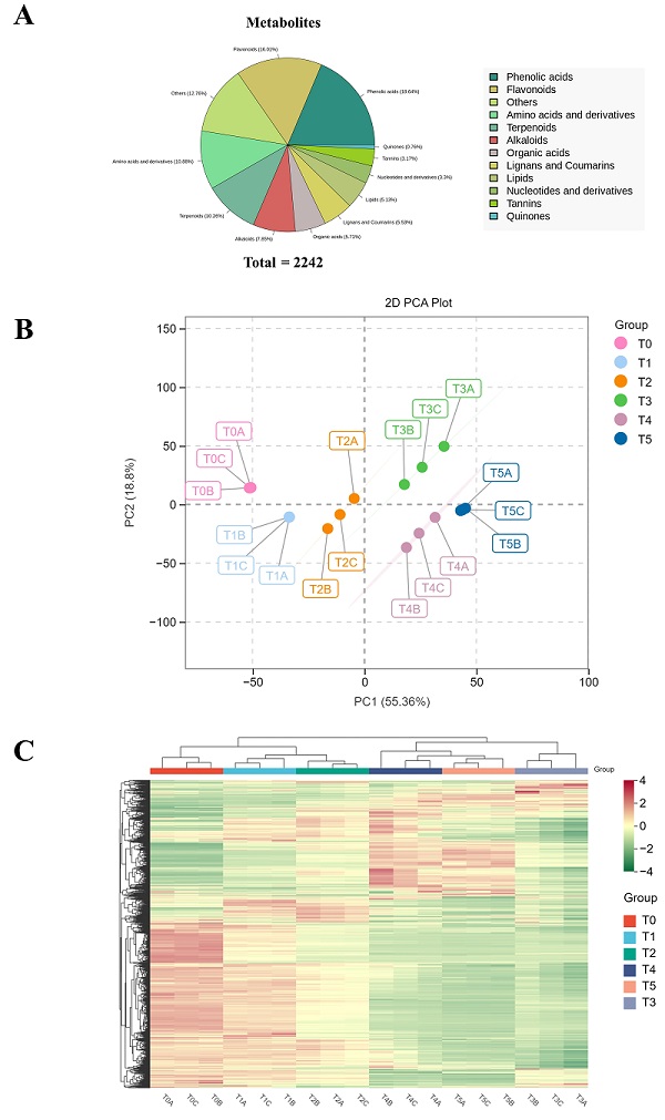
浓缩刺梨汁在常温储存时会出现不明原因的胀气现象,增加了产品成本,还对生产、运输、储存安全构成了威胁。近日,中国科学院生物物理研究所等研究团队,将广泛靶向代谢组学技术引入刺梨胀气研究中,对浓缩刺梨汁实施“全景式化学CT扫描”,成功解析了这一产业难题。
研究团队通过50℃热敷育模拟浓缩刺梨汁胀气过程,并借助UPLC- QTRAP- MS/MS技术对不同时间节点的浓缩刺梨汁样品进行检测,共鉴定出生物碱、黄酮、氨基酸及衍生物等12类2242种代谢物。同时,研究团队通过多元统计分析,将目标锁定在刺梨的维生素C这一成分。结果显示,在浓缩刺梨汁胀气过程中,高含量的维生素C及其手性异构体异抗坏血酸持续下降,直至完全耗尽,而所产生气体中,CO2浓度呈阶梯式同步上升。这两条线索提示,维生素C及其手性异构体的大量降解可能是驱动浓缩刺梨汁胀气的原因。
机制研究显示,在刺梨汁特有的酸性微环境中,维生素C分子或通过三条并行路径发生转化:第一条是经典氧化途径,经由2,3-二酮-L-古洛糖酸中间体,通过脱羧、脱水反应,最终生成呋喃甲酸;第二条是内酯—重排途径,将中间体DKG内酯化,通过二苯乙醇酸重排并脱羧,形成木糖酸;第三条是草酰—水解途径,通过维生素C连续氧化及产物酰基迁移,形成环-3,4-O-草酰-L-苏糖酸酯,进而水解产生草酸与L-苏糖酸。这三个转化过程均伴随CO2释放,其累积效应足以导致浓缩刺梨汁包装袋明显膨胀。
为验证这一机制,研究团队进一步向刺梨汁中外源添加梯度浓度的维生素C。结果显示,浓缩刺梨汁产气量与维生素C添加量呈剂量依赖关系,即未添加维生素C的原汁,产气总量约为自身体积的26%;添加了18%维生素C的样品,产气量高达208%。这为浓缩刺梨汁中高浓度的维生素C及其手性异构体降解导致胀气提供了依据。
该研究为浓缩刺梨汁生产确立了关键质量控制原则,也为全球范围内富含呋喃酮饮料的体系管理提供了重要的参考资料。
相关研究成果发表在《食品化学》(Food Chemistry)上。

多变量统计分析不同胀气阶段浓缩刺梨汁代谢物

维生素C降解产生CO2的可能转化途径
扫一扫在手机打开当前页
© 1996 - 中国科学院 版权所有 京ICP备05002857号-1
京公网安备110402500047号 网站标识码bm48000002
地址:北京市西城区三里河路52号 邮编:100864
电话: 86 10 68597114(总机) 86 10 68597289(总值班室)








