主要职责
中国科学院贯彻落实党中央关于科技创新的方针政策和决策部署,在履行职责过程中坚持党中央对科技工作的集中统一领导。主要职责是:
一、开展使命导向的自然科学领域基础研究,承担国家重大基础研究、应用基础研究、前沿交叉共性技术研究和引领性颠覆性技术研究任务,打造原始创新策源地。 更多+
院况简介
中国科学院是国家科学技术界最高学术机构、国家科学技术思想库,自然科学基础研究与高技术综合研究的国家战略科技力量。
1949年,伴随着新中国的诞生,中国科学院成立。建院70余年来,中国科学院时刻牢记使命,与科学共进,与祖国同行,以国家富强、人民幸福为己任,人才辈出,硕果累累,为我国科技进步、经济社会发展和国家安全作出了不可替代的重要贡献。 更多+
院领导集体
科技奖励
科技期刊
科技专项
科研进展/ 更多
工作动态/ 更多
工作动态/ 更多
中国科学院学部
中国科学院院部
语音播报
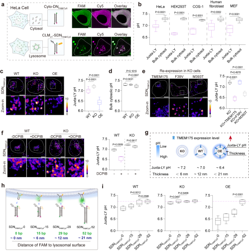
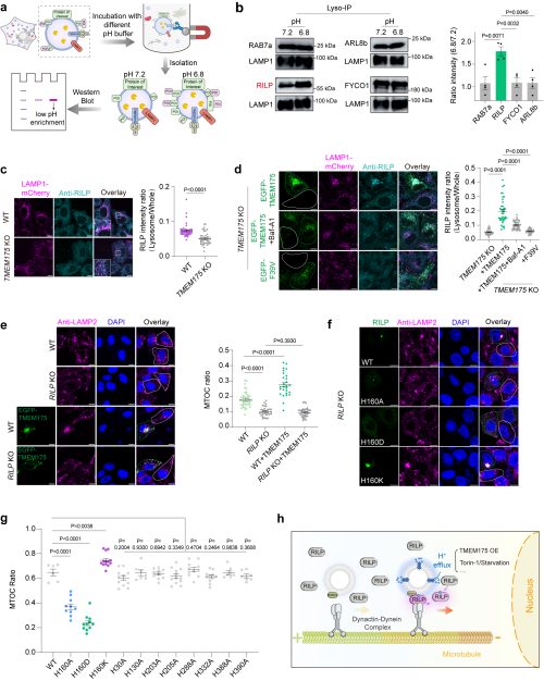
溶酶体是膜包裹的细胞器,其内部的酸性环境对维持消化降解功能至关重要,同时它还参与调控外部细胞质的活动。但是,溶酶体内部酸性信号如何传递到外部,以及溶酶体周围区域的酸碱度变化规律,仍是未解之谜。这主要是由于现有技术只能测量内部酸碱度,却无法探测其外围的动态信号。
近日,中国科学院杭州医学研究所等开发了可以“锚定”在溶酶体膜表面的DNA 纳米尺,通过在不同位点修饰对氢离子敏感和不敏感的荧光染料,精准测量溶酶体膜表面的局部pH值。
研究团队利用这一工具,发现溶酶体外侧持续包裹着一层厚约20纳米的氢离子层,并揭示了酸性纳米层的维持依赖于溶酶体膜上的氢离子通道蛋白TMEM175。团队进一步发现,溶酶体表面的pH值是调控其在细胞内的运动与空间分布的关键信号。同时,团队鉴定了细胞质中的RILP蛋白作为下游氢离子感应器,能够感知溶酶体表面的酸性变化,进而引导溶酶体向细胞核方向移动,并启动相关生理功能。
这一发现有望为解析TMEM175基因突变通过破坏此纳米环境进而引发帕金森病的机制提供新视角。
相关研究成果发表在《自然-生物细胞学》(Nature Cell Biology)上。
![]()

溶酶体表面存在TMEM175介导的氢离子层

RILP被鉴定为下游调控溶酶体逆向运动的氢离子生物传感器
© 1996 - 中国科学院 版权所有 京ICP备05002857号-1
京公网安备110402500047号 网站标识码bm48000002
地址:北京市西城区三里河路52号 邮编:100864
电话: 86 10 68597114(总机) 86 10 68597289(总值班室)








