
古脊椎所在中国羊角羚牛族化石动物研究中获进展
来源:古脊椎动物与古人类研究所【字号:大 中 小】
在距今一千一百多万年至五百多万年的晚中新世,有一种牛科动物分布广泛,西起西班牙,东至中国,南达南非,北抵俄罗斯。在欧洲,这类动物十分繁盛,是晚中新世常见的牛科动物。它们与现生的蓝牛较为接近,属于牛科中的牛亚科一支,因此在很长一段时间都被归入蓝牛族(Boselaphini)。近年来,研究认为这类牛科动物代表了一个独立的演化支系,因而建立了化石族羊角羚牛族(Tragoportacini)。其中,以中新羚牛属(Miotragocerus)和羊角羚牛属(Tragoportax)的分布最为广泛。然而,在同时期的中国,这类动物的化石材料破碎、研究零散,与其在欧洲的繁盛截然不同。近期,中国科学院古脊椎动物与古人类整理报道了一批产自中国北方临夏盆地和府谷县的中新羚牛化石新材料,为中国此类化石的研究提供了重要补充。相关研究成果发表在《系统古生物学》(Journal of Systematic Palaeontology)上。
中国的羊角羚牛族化石最早由Schlosser于1903年报道,材料均为零散牙齿,无明确产地。1935年步林研究发表了中国北方的大量晚中新世牛科动物,分辨出两种羊角羚牛族动物,但材料较为破碎。张兆群于2005年报道了产自陕西府谷的中新羚牛材料,并将中国的羊角羚牛族动物均归入该属,但同样受限于材料的保存情况,未能进行进一步分析。而本次研究报道的中新羚牛化石材料丰富,包含十余件头骨化石和一些零散上下颌骨,保存情况良好。这些化石材料在分类上均可归入群中新羚牛(Miotragocerus gregarius),时代为晚中新世灞河期。相比中新羚牛的其他种,群中新羚牛的体型较大,角心直而长,角基侧扁,特征鲜明。这批材料还包含三件雌性头骨化石。它们在大小和形态上与雄性头骨差异较小,仅头骨和角心较为纤细。群中新羚牛的雌性角心长度可达雄性角心长度的2/3,这一比例略小于其他种类的中新羚牛。
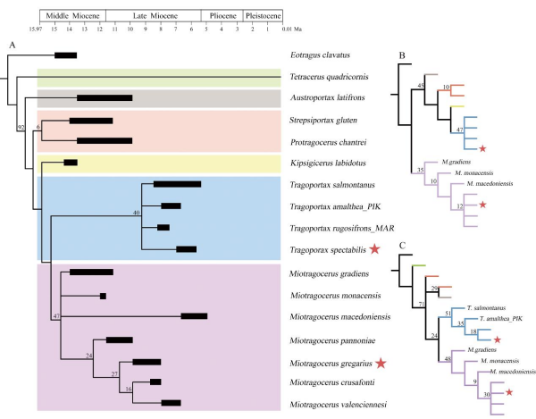
尽管羊角羚牛族动物特征鲜明,但不同属种之间的系统发育关系较为混乱,尤其是中国的属种长期以来因材料缺乏而未能进行深入探讨。本次群中新羚牛新材料的发现,弥补了中国羊角羚牛族化石材料的不足,使得科研人员能够使用分支系统学的方法讨论中国的属种与非洲以及欧亚大陆的相关属种的系统发育关系。分析结果表明,中国的两种羊角羚牛族动物即群中新羚牛(Miotragocerus gregarius)和显羊角羚牛(Tragoportax spectabilis)均是该类群中比较进步的类型,但属于不同的属而不是中国北方独立演化的一个支系。
由于中国的两种羊角羚牛族牛科动物的化石年代不同、所属支系不同,研究推测这类动物可能曾两次迁入中国。群中新羚牛生活于中国晚中新世的灞河期。此时,中国的牛科动物以地方性物种为主,与欧洲相近的属种很少。群中新羚牛的出现是这一时期欧亚大陆牛科动物为数不多的交流之一,代表了该时期在欧洲繁盛的物种向中国的扩散。它们常与中国特有的牛科动物和政羊伴生,可能适应于较为开阔的生态环境。而显羊角羚牛生活于年代稍晚的保德期。此时,中国北方的气候环境与欧洲趋于接近,哺乳动物的交流增多。显羊角羚牛可能与同时期其他大型牛科动物一起进入中国。
研究工作得到中国科学院和第二次青藏高原综合科学考察研究的支持。

图1. 雄性的群中新羚牛(Miotragocerus gregarius)头骨

图2. 雌雄性中新羚牛的角心差异比较以及群中新羚牛的复原图(陈瑜绘)

图3. 羊角羚牛族牛科动物的分支系统图,红色五角星标注两个产自中国的属种

图4. 群中新羚牛的生态复原图(陈瑜绘)
(责任编辑:侯茜)
© 1996 - 中国科学院 版权所有 联系我们 地址:北京市三里河路52号 邮编:100864
京ICP备05002857号-1
京公网安备110402500047号 网站标识码bm48000002